Skip to content
RWANDA NATIONAL ORGANIZATION OF SOCIAL WORKERS (RWA-NOSW)
CALL NOW! +250 783 306 528
CALL NOW! +250 783 306 528
Home
About us
Menu Toggle
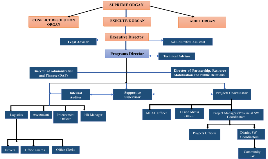
Organization chart
Programs
Membership
Resources
News & Events
Contact us
RWANDA NATIONAL ORGANIZATION OF SOCIAL WORKERS (RWA-NOSW)
Main Menu
Home
About us
Menu Toggle
Organization chart
Programs
Membership
Resources
News & Events
Contact us